Výkonový zesilovač 60W
Tento zesilovač se vyznačuje malými rozmery a malým skreslením (0,1%).
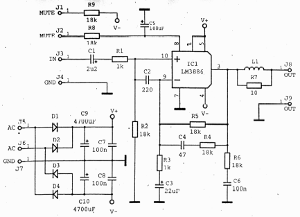
Na prvním obrázku je schéma zapojení poměrně
jednoduchého zesilovače 60W. Zesilovač je však schopen krátkodobě dodat až 135W,
kvůli malé ploše IO by však dlouhodobě nedokázal odvést takové teplo (účinnost
je asi 50%).
V zapojení je použit IO LM3886 v doporučeném zapojení. Symetrické napájecí napětí je (podle požadovaného výkonu) až ±35V. Pro určitou rezervu je dobré v napájecí části použít kondenzátory C9 a C10 na 50V.
Použité rezistory by měli být uhlíkové s tolerancí 1%. Rezistor R7 má hodnotu 10R / 2W a přímo na něm je navinuta cívka L1. Ta má 12 závitů lakovaným drátem o průměru 0,8 až 1 mm a je vinuta na (napríklad vrtáku) průměru 8 mm.
Pro chlazení se doporučuje chladič s odporem 1,5 K/W s dostatečnou velikostí (účinnost zesilovače je 50%).
